Classificação dos Ativos por Criticidade: uma visão estratégica!
Subindo a escada da Cultura de Confiabilidade, depois da Identificação dos Ativos (da qual falamos no último artigo), é necessário classificá-los quanto ao impacto no negócio. Assunto muito difundido - mas frequentemente não tão bem compreendido - a Análise de Criticidade dos Itens é, antes de tudo, uma ferramenta estratégica!
Fonte da imagem da capa: https://www.abecom.com.br/estrategias-de-manutencao/
Confira este artigo também no LinkedIn da Veritate Engenharia clicando aqui!
Como vimos no último artigo, o primeiro passo para estabelecer a Cultura de Confiabilidade em uma unidade industrial é a identificação de seus ativos de um modo metodológico, estruturado e padronizado. Ali abordamos apenas a questão do tagueamento; em tempo falaremos ainda de todas as instâncias da árvore lógica (numa abordagem a partir da NBR ISO 14224/2011), a saber:
A Superestrutura (unidade, área, subárea, sistema e subsistema); cuja função é definir a localização e o uso do ativo;
O Item (que recebe o TAG, do qual falamos semana passada), que dá nome ao ativo e, sobretudo, representa sua função, e;
A Subestrutura (equipamento, parte e componente), que representa a "explosão" do ativo e que pode conter tanto itens recuperáveis, como não recuperáveis.
Entretanto, ter a planta bem cadastrada é apenas o prelúdio de uma complexa estrutura que deve ser corretamente preparada para dar à organização condições de retirar dos dados de vida de seus ativos as informações necessárias às análises, ao longo de toda sua vida produtiva. Neste contexto, o próximo degrau da escada é a consolidada Classificação de Criticidade (ou, para alguns, Classificação ABC).
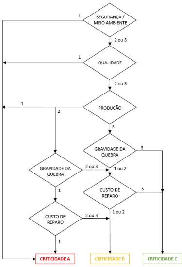
Não faltam métodos para esta definição disponíveis na bibliografia em geral, mas o mais consolidado e de maior aplicabilidade é o método baseado na matriz de impacto e algoritmo de definição. Este método apresenta alguns aspectos que acabam por torná-lo mais eficaz em comparação com outros, como a metodologia baseada na definição de pesos para o potencial impacto e determinação da criticidade por notas de corte ou faixas de pontuação. Permite, por exemplo, classificar o ativo como máxima criticidade quando os impactos de suas falhas incidirem diretamente sob segurança e meio ambiente, independentemente do resultado das demais abordagens (como qualidade, produtividade, frequência, custo etc.), diferente do sistema de classificação por faixas de pontuação, onde é possível que um ativo com potencial alto de impacto em S&MA possa ser virtualmente categorizado como baixa criticidade. Outra vantagem é a capacidade de adequar o algoritmo às realidades de cada segmento, sem entretanto comprometer a robustez do método (desde que feito com critério e compreensão dos desdobramentos da alteração).
Modelo de algoritmo adaptado à um cliente produtor de Celulose e Papel. Fonte Veritate Engenharia
Entretanto, vamos falar menos sobre as metodologias de definição de criticidade e mais sobre o aspecto estratégico desta categorização (talvez voltemos aos métodos numa outra oportunidade). Como dissemos, este é um tema geralmente consolidado, o que infelizmente não impede de vermos uma descaracterização do objetivo de classificar os ativos por criticidade para absorver mais os desejos dos stakeholders do que para propriamente categorizar o parque industrial conforme o potencial impacto das falhas no negócio. Surgem, então, uma série de "jabuticabas" que dão tantas cabeças para o sistema de classificação quantas tinham a Hidra de Lerna... O resultados são os mais diversos e criativos possíveis: Crítico AA, AAA, B para a fábrica e A para a área, C+, AB, e por aí vai. Este excesso de flexibilidade para deixar todos confortáveis termina por complicar e esvaziar a metodologia, colocando no lugar um elefante branco que, fatalmente, cai em desuso e mina a credibilidade do assunto, ficando como a Lei Feijó de 1831, pra "inglês ver". A organização até tem os ativos classificados, mas isto não tem qualquer relação com a realidade da fábrica e não traz nenhum resultado prático pro negócio.
Relação entre percentual de ativos e percentual de horas investidas no Plano de manutenção, por criticidade. Fonte Veritate Engenharia
Por isso, neste assunto, é preciso ser intransigente: há um motivo para classificar os ativos conforme sua criticidade, e este não é outro senão identificar aqueles que tem maior potencial de impacto no resultado do negócio! Aqui não pode existir muito espaço de manobra pelo simples fato de que esta categorização é uma das pedras angulares de uma estratégia de manutenção baseada na confiabilidade. Os conceitos de função, falha e criticidade são os mais basilares para transformar as teorias de confiabilidade em valor para as organizações, por isso cabe aos responsáveis pela gestão de ativos dar aos stakeholders o que é necessário, e não o que eles eventualmente desejam, uma vez que qualquer um tende a desejar o que julga melhor para si a partir de sua visão unilateral.
Não se trata, por outro lado, de escrever a criticidade na pedra. É evidente que a categorização pode e deve passar por revisões, o que por via de regra deve ser feito a partir do estudo dos impactos das falhas ao logo do tempo: se houve, por exemplo, uma perda relevante a partir de uma falha de equipamento crítico C, é claro que sua classificação precisa ser revista (e deve ser aplicada a abrangência), assim como se aconteceram eventos de falhas relevantes em críticos A sem que estes resultassem em perdas significativas, é provável que exista aí uma superestimação, e assim por diante. Mas, veja, promover uma revisão só porque alguém "não concorda" com a criticidade, sem que existam evidências de inconsistências reais, já é oferecer em holocausto um tema importante demais para os resultados pela "harmonia" dos interessados, e pode significar muito trabalho para nenhum ganho.
A Criticidade é uma visão estratégica do universo de ativos, deve representar a importância de cada um para o atingimento das metas da organização e está no eixo de uma política de gestão de ativos eficaz. Dentro da Cultura de Confiabilidade, representa o elo de ligação entre as diretrizes estabelecidas e o que se lê nos indicadores de desempenho, entre o que se define como medidas de manutenção e a disponibilidade, entre a gestão de riscos e o OEE. É, portanto, importante demais pra ser tratada como moeda de barganha.
Quantidade de atividades do Plano de Manutenção no tempo, visão por criticidade dos ativos. Fonte Veritate Engenharia
A Veritate Engenharia conta com a experiência necessária para ajudar nesta classificação tão importante, desde a definição do critério, até a análise em si e em sua aplicação nas estratégicas da gestão de ativos. Tenha sua organização o tamanho complexidade de processo que tiver, estamos preparados para colocar mais este degrau na escada da Cultura de Confiabilidade.
